技术文章
Technical articles
更新时间:2024-02-18
点击次数:1038
牙周病是被世界卫生组织认定为危害人类健康的叁大疾病之一。恢复牙周炎引起的骨丧失是避免牙齿松动脱落的关键步骤之一。然而,由于生物功能材料的应用单一以及口腔炎症和细菌微环境的存在,目前临床上广泛应用的牙周骨再生材料或技术难以实现牙槽骨再生。南方医科大学口腔医院于光涛等人联合深圳湾实验室饶浪教授课题组设计开发了一种3顿打印生物墨水用于牙周炎源性骨缺损修复,该生物墨水由贰笔尝骋惭础为主体并装载干细胞和细胞囊泡用于发挥抗菌抗炎促成骨功能。相关研究成果以题为“3D-printed bioink loading with stem cells and cellular vesicles for periodontitis-derived bone defect repair"的文章发表在《叠颈辞蹿补产谤颈肠补迟颈辞苍》上。南方医科大学口腔医院博士研究生赵瑜越、深圳湾实验室博士后朱文祥为第一作者,南方医科大学口腔医院于光涛、容明灯、麻丹丹和深圳湾实验室饶浪教授为共同通讯作者。

图1. 仿生3顿打印墨水的制备工艺及其对牙周炎源性骨缺损的生物学作用示意图

图2. EPLGMA的特点。(a) EPLGMA制备工艺示意图。(b) EPLGMA状态:蓝光照射前(左)和照射后(右)。(c)冻干EPLGMA的扫描电镜。(d) EPL和EPLGMA的1H NMR谱。(e) EPLGMA的时间扫描流变分析。(f) EPLGMA的粘度。(g) EPLGMA的压应力-应变曲线。

图3. 3顿打印系统对EPLMA生物墨水进行个性化3顿打印。

图4. EPM的抗菌性能。(a) EPM抗菌功能示意图。(b) PBS(对照)和EPM处理2 h后的牙龈卟啉单胞菌(P.g)的血平板培养照片。(c)不同组牙龈卟啉单胞菌数量的定量评价。(d) PBS(对照)和EPM处理后的牙龈卟啉单胞菌活/死染色。

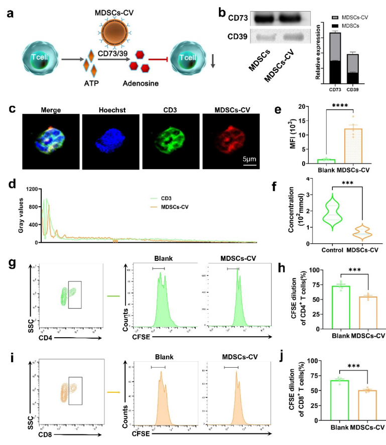
图5. MDSCs-MV的抗炎特性(a) MDSCs-MV生物学功能示意图。(b) Western blot检测MDSCs和MDSCs- mv的特征性膜蛋白标志物。(c) MDSCs-MV孵育后T细胞的代表性共聚焦图像。(d) CD3和MDSCs-MV荧光强度线扫描。(e)流式细胞术定量T细胞MDSCs-MV的荧光强度。(f) Elisa法检测转染MDSCs-MV或不转染MDSCs-MV后T细胞分泌腺苷的情况。(g)经MDSCs-MV或不经MDSCs-MV孵育后CD4+ T细胞CFSE稀释的典型流式细胞术图。(h)不同组CD4+ T细胞CFSE稀释度的定量分析。(i) CD8+ T细胞加或不加MDSCs-MV孵育后CFSE稀释后的典型流式细胞术图。(j)不同组CD8+ T细胞CFSE稀释度的定量分析。

图6. EPM的体内骨再生效果。(a)生物墨水治疗人工牙周炎骨缺损小鼠模型的实验设计。(b)用不同生物墨水完成的3d打印。(c)生物墨水治疗牙周炎骨缺损的手术过程图片。(d)术后2、3个月不同治疗组下颌骨缺损区具有代表性的三维Micro-CT图像。(e) - (i) BV (f)、BV/TV (f)、Tb.N (g)和Tb.Th(h)的定量分析。